
王济武论中美之争:人类第5次科技与产业革命的终极竞争打印
发布时间:2018-08-27来源:乐鱼app官网登录入口-乐鱼(中国) 控股
人类前四次产业革命规律是什么?强国崛起的真正原因有哪些?当前的中美之争,与第五次科技与产业革命有着怎样的关系?获得了上帝权力的人类还是人吗,实现永生的人类还需要进步吗,是否会退化?或许这些问题,你都能从乐鱼app官网登录入口-乐鱼(中国)
控股董事长王济武所作的《中美之争:人类第5次科技与产业革命的终极竞争》论文中得到答案或启示。
王济武董事长是宏观经济、公司治理及科技创新方面的重要学者,在上述领域有独特的创新思维,他的相关论文广受各界关注。王济武董事长已出版多本著作,他所提出的“法人权统一”、“集群式创新”、“立体三螺旋”等理论及模式已经在大型控股型企业治理、战略新兴产业发展等领域成功应用并产生广泛影响。
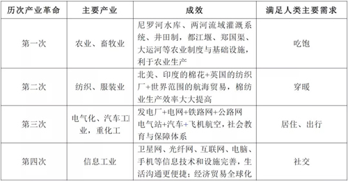
公元前4000年左右,四大文明古国古巴比伦、古埃及、古印度以及中国的黄河流域,出现的以金属工具制造、使用和以水利技术大力发展为标志的农业革命,可视为人类第一次产业革命。一直延续至18世纪60年代,在英国发生了以纺织机的发明和蒸汽机作为动力广泛使用为标志的第二次产业革命(第一次工业革命);19世纪末20世纪初,德国和美国引领了以电气化、化学应用和内燃机三项技术的发明和使用为标志的第三次产业革命(第二次工业革命);20世纪70年代至今,特别是90年代以来,以计算机与手机的普及应用,网络与通信技术的结合带来的信息产业大发展,带来了第四次产业革命(信息产业革命),这一次,中国抓住机遇,成为与美国并驾齐驱的信息产业强国。从时间轴看,产业革命呈现加速趋势。
回顾历次产业革命的发生、发展,再对照当今全球社会经济发展形势,我们不难总结出以下规律:
(一) 历次产业革命依次满足不断升级的人类需求
每次产业革命的发生都必须是符合人类(特指大规模人群,而非某地域、某阶层)追求更好生活的需要,前四次产业革命都是出于人类提高物质生活水平、满足精神生活的需要,农业革命、纺织业革命、电气革命、信息革命先后满足了人们吃饱—穿暖—住与行—社交等需求,并带来生产方式、生活方式的极大改变,给人类带来全新的体验和满足。第五次产业革命(科技革命)对生命科学和人工智能的探索和追求,是满足人类更舒适便捷、更有尊严和价值的生活需求的重要依托。
(二)技术革命不等于产业革命,产业革命的发生依赖于科技成果的转移转化,依赖于产业基础设施
产业革命的发生依赖于技术革命带来的科技创新,然而并不是任何一种技术创新都能成为产业革命的技术基础,都必然带来产业革命。例如中国古代的四大发明(火药、造纸术、指南针、印刷术),并没有带来相应的产业革命;再如,大型计算机很早就出现了,但只有乔布斯和他同时代的创新者,把人类从只有少数公司才能拥有的昂贵、大型计算机时代,带入廉价个人台式计算机时代,计算机如其他生活日用品一样,进入千家万户。也就是说,产业革命难以通过个别技术的突破或个别产业的增长而实现,必须依靠新技术的大量集中与广泛应用,即通过新技术对传统产业进行广泛改造升级,或形成新的产业体系,带来全社会产业普遍发生“质”的跃升,才能形成产业革命。
而技术要成功应用于产业发展,一方面依赖于科技成果的转移转化。例如,第三次产业革命中,虽然是英国的科学家法拉第最先发现了电磁感应现象,但是最早且大规模将这一科学技术应用于生产的却是德国和美国。又如,英国科学家最早发明从煤炭中提取化合物的技术,但反而是俾斯麦通过人才计划引进到德国,建立了重化工业。再如,虽然英国的科研传统更悠久,但德国和美国更加重视理工类应用科技以及应用类研究机构,如,贝尔、爱迪生、西门子等,再加上强势的政府“产业政策”主动引进并资助应用,又使德、美科研转化周期比英国至少快3-5年。
另一方面,具备一定条件的基础设施也是产业革命得以发生的必要条件。例如在农业革命时期的水渠、水坝、井田制等保障了当时中国的农耕活动和生产组织形式;海上三角贸易以及东印度航线带来的棉花供应与纺织品销售是第二次产业革命发生在英国的必要条件;相应的保护奴隶贸易、棉花运输、纺织品倾销的“海军舰队”也是维持产业体系的必备基础设施;德国和美国在政府推动下建立了第三次产业革命的两类基础设施建设,硬件是公路、铁路、开矿、发电、电网,软件是社会保障与全民义务教育体系,及理工类大学的大发展。美国与中国投资建设的信息产业基础设施,卫星网、互联网、光纤网等也为美、中信息产业的快速发展提供了保障。
(三)产业革命的发生需要一定的市场规模,只有大规模需求才能有效刺激产业革命的发生
具备一定规模的市场需求是产业革命发生的必要条件,因为规模化的生产依托规模化的需求。第一次产业革命发生在当时世界人口最为集中的人类文明发祥地古埃及、古印度、古巴比伦及中国,人口超过世界总人口2/3;第二次产业革命期间,英国人口约550-1000万,还有庞大的海外殖民地,而同期的荷兰只有150万人口。并且到19世纪中叶,形成了以英国为中心的世界市场;第三次产业革命时期,德、美人口分别为8000万和1亿,到一战前夕,德国电气产品出口占世界电气产品出口的比重近50%;信息产业革命时代,美国至少3亿人口,中国14亿人口。英国、法国、德国等其他人口量相对不足国家相比美国和中国都呈现衰退趋势。特别是美国,如果不和中国比,而和英法德日俄对比,他是明显发展更快的。
产业革命的发生还有赖于一定规模的有素质劳动者。在第二次产业革命前,英国手工工场快速蔓延,培养了大批有技术、有经验的工人,他们积累的生产经验直接推动了各种生产机器的发明。第三次产业革命期间,德国不断加大对教育的投入,并加强教学与科研、生产的结合,培养了大量工科、农学、化学等方面的优秀科技人才和高素质劳动者。美国在第三次产业革命期间吸引了大批外国移民。仅1820—1860年期间,就大约有5000万移民来到美国。这些来自欧洲、中国以及拉美等国的移民不仅给产业革命带来了先进的科学知识和生产技术,而且使全国人口和国内市场很明显地扩大了。除了移民,快速城镇化也为产业革命造就了大量劳动者。除此之外,从20世纪中后期至今,美国以海外代工的形式,将大量低附加值的劳动生产转移到亚洲、拉美等劳动力密集型国家,使实际的劳动者数量大大增加。
(四) 产业革命的发生需要跨国协作
产业革命的发生需要天时、地利、人和,需要进行全球协同。从历次产业革命,可以看到从国家治理、技术合作、生产网络等不同层面的协同。
英、荷在国家治理层面的协作,为第二次产业革命的顺利推进奠定基础。在1688年之前,荷兰舰队在名将米歇尔率领下,击败了法国,并几乎摧毁了英国舰队。所谓“光荣革命”甚至是荷兰执政率领荷兰海军登陆英伦,和平接管了王权。当然还有无权的双国王,即威廉的英国夫人玛丽。
荷兰人威廉三世很像得位不正的唐太宗、明永乐大帝,力图用文治武略证明自己的卓越与合法性。随后,英国与“老对手”荷兰化敌为友,英荷舰队先后联合击败法国和西班牙的舰队,成功取得了直布罗陀海峡及地中海的通航权,获得美洲与印度的殖民地,并取得了与西班牙殖民地进行贸易和贩卖奴隶的权利,为第一次工业革命的顺利推进,奠定了重要基础。英国发展手工纺织业来自荷兰(尼德兰)的转移,全球贸易基础设施——海军,则来自于英荷联合。英格兰建立的东印度公司、英国公司,也吸收了大量荷兰资本,等等。
1789年,英国纺织技工塞缪尔·斯莱特(Samuel Slater)窃取了英国纺织机技术后,到美国建设了第一个棉纺织厂,成为美国“工业革命之父”(当然英国人叫他“叛徒”),后续的还有政府支持和Thomas Digges及Francis Lowell等工业间谍,系统地从英国窃取了第二次产业革命的核心技术,虽然美国不光彩,英国不情愿,但客观上还是把英国技术复制到美国,促使美国在19世纪初完成了第二次产业革命。(顺便说明,正因为美国的第一次工业革命几乎是偷来的,美国对工业间谍会更敏感)
第三次产业革命,几乎是在几个先进的大国同时起步、相互促进下进行的,以全面开花取代了一枝独秀的局面。某一国的重大发明,很快就被别国所吸收,相互推动,发展迅速。
德国与英国的竞争协作。德国领先全球的电缆工业技术,化学工业技术都是从英国引进,正所谓“英国开花,德国结果”。德国有机化学工业的成功在很大程度上就是利用英国自由贸易为其提供的市场,凭借化工等新技术的突破而获得的(英国是当时有机化学工业的最大需求国);不仅如此,德国化学制药业公司,如赫斯特和西门子,也选择在英国进行直接投资;此外,德国还利用英国廉价的铁、纱线、机器等生产资料,服务于自己开拓市场的目的。
日本明治维新,引入科学技术,发展资本主义工商业,则是借鉴德国模式开启工业革命。日本政府大力提倡发展棉纺织业,新办模范工厂,从外国买入机器,并鼓励私人投资。提出“求知于世界”的口号,积极从英、美、德、法、荷、意、瑞士等国聘请熟练的科技专家,尤其对德国和英国的技术利用最多。还派遣大批官员、技师、学生到德国等西方国家去学习与考察。聘请德国专家设置化学研究所、化学工厂,发展水泥、炼铁及其他金属工业,尤其是创设兵工厂。
第四次产业革命以来形成的全球生产网络是中美必须协同的内在原因。中国与美国的捆绑,实现了美国信息工业与技术向中国大转移。信息工业革命始于20世纪70年代,毛泽东和邓小平恰在节点时刻,联美抗苏,邓小平实行对外开放,主要是对美开放。邓小平、江泽民和胡锦涛三代领导人领导期间,中国韬光养晦,在苏联倒台后,又抓住了“反恐”、“2008金融危机”两次战略机遇期,与美国捆绑(深度捆绑),实现了第四次产业革命的同步。当奥巴马、特朗普上台,美国悔亦晚矣。
(五)产业革命对“城镇化”带来不同影响
产业革命不仅带来经济大发展,也带来社会结构的重大变化,其中之一就是“城镇化”,但不同产业革命对城镇化方向影响不同。
第二次产业革命、第三次产业革命推动城镇化在世界范围快速发展,使人类基本上完成了由农业社会向工业社会、由乡村社会向城市社会的转变。虽然早在公元前5000年前,埃及尼罗河流域与美索不达米亚平原的两河流域,少数新石器时代的村落就出现了小集镇和城市,但直到第二次、第三次产业革命以后,以满足住、行需求为主要特征,推动城市化在世界范围快速发展。
第二次产业革命因为机器生产和工厂制度的兴起,推动了原有城市的扩大和新工业城市的发展,但并不构成“住”、“行”质变;第三次产业革命带来的电灯、电话、电器、汽车、火车、高速公路、铁路等通讯业、交通运输业的迅速发展进一步加强城市之间、城乡之间的便捷联系,加速人口向城市集聚。电气工业的发展,使大规模集合居住成为最有效率、最舒适的选择。大规模城镇化、城市群化,都是第三次产业革命的产物与特征。美国1879年发明电灯,1882年纽约建第一座火力电厂,1903年莱特兄弟发明飞机,1908年福特生产T型汽车……1870-1940年,美国第三次产业革命时期,城市由663个增长到3464个,城市人口由990万增长到7400万,城市人口比例从25.7%提高到56.5%。同样作为第三次产业革命先锋的德国从19世纪初到19世纪末,城市化率由20%增长到80%。柏林则从不到20万人口的小镇一跃发展成为300万人口的大都会。
第四次、第五次产业革命带来逆城镇化浪潮。一方面工业化带来的城市化过度发展导致地价上涨、住房紧张、交通堵塞、污染严重等“大城市病”;另一方面,便捷的交通条件,尤其是信息技术深度发展,重新定义了“空间”距离,再加上人们追求更舒适、更有尊严生活的需求,部分产业和人口逐渐向城市外围转移,表现为“逆城镇化”。美国、日本等都曾经历过这一过程。
日本在第三次产业革命时期形成了东京湾城市群,日本号称全国没有一条未整治(水泥化)过的河流。第三次产业革命成熟后,反而出现了以河道自然泥土恢复为典型表现之一的“反城镇化”趋势。全世界范围内,“环保”、“绿色”、“节能”、“自然”成为潮流。这一现象背后根本原因是催生“城镇化”的第三次产业革命已至尾声,世界已从70年代开始进入第四次产业革命。中国“环保”格局十分特殊,中国几乎是在同步信息化时期,经历改革开放30年,实际是第二、第三次产业革命大规模补课周期,对中国而言,城镇化与环保是混合期的辩证法课题。
(六)从产业革命脉络看,“弯道超车”是伪命题
人类历史上产业升级与强国崛起,几乎都严格按照农业-纺织业-电气产业-信息产业的逻辑与脉络,而且前次产业升级是后次产业升级的必要基础条件。那些前次完成后次没升级的国家自然衰落或相对衰落,如中国古代商朝、近代中国、一战后英国、二战后法国、日本,冷战后俄国等。
反之,“大跃进”式弯道超车几乎是失败的,包括苏联、大跃进后的中国,以及大量从农牧业向第三次产业革命进军的第三世界国家,如阿根廷、伊朗、印度尼西亚、利比亚、委内瑞拉、墨西哥等。二战后的第三世界国家实现工业化严格意义上只有中国。
1. 中、苏同异
第三次产业革命的“重”工业特征,首先取决于资本积累。在文革之前,中国毛泽东与苏联斯大林几乎是采用了同样的“弯道超车”战略,即不经过纺织业等“轻”工业,从农业国直接向“重”工业转型升级:
① 在资本积累上,两国同样采用暴力革命剥夺地主、贵族、资产阶级,同样用人民公社、集体农业剥夺了农业的积累,同样通过反小资反右,集合了小资、知识阶层的积累,并同样用人民专政下的计划经济完成了各自的五年计划。
② 在技术引进上,苏联得益于特殊世界地缘格局背景下德国、美国的“有私”输出,中国同样得益于朝鲜战争后,形成东西方冷战格局下,必经的苏联对中国的“武装”,包括“156项”的完整技术输出。
③ 中国“大跃进”大炼钢铁,超英赶美,是典型的强行“弯道超车”失败。
④ 中苏分岔仍是资本积累不够。
大跃进失败后,两条路线斗争后的结果是中国发动革命,向官僚阶层要积累,苏联则保存了官僚特权。历史上大修高速公路、大建汽车厂(大众、保时捷等)的希特勒也在凯恩斯主义用尽后挥刀向犹太人要积累,强行向重工业超车。历史上惨痛的政治悲剧本源正是来自积累不足、而又强行弯道超车的错误政策。
⑤ 邓小平的改革开放。在毛泽东时代艰苦积累完成重工业基础上,对内改革一是取消公社释放农业,二是鼓励乡镇企业、个体户、军转民等多种经济,发展轻工业。从产业升级角度,正是起始于第二次产业革命,以纺织业为代表的“轻”工业体系补课。改革开放第一轮 ,特征就是乡镇纺织业的兴起,及连带纺织品配额谈判。对外开放主要是对美日欧开放,早期出口煤炭、金属、木材等原料及简单廉价工业制品,后期“三来一补”出口加工,从美日欧换得宝贵外汇,用外汇大量成套从美、日、德(以日本为主)引进石化工业、电气工业、汽车工业等等。
同时配合政治制度上“不争论”,财政制度上“分税制”等中央集权的大基建,投资发电、公路、铁路、港口、机场等等,大拆大建,大规模城镇化等,迅速完成“二三”两次产业革命的补课与赶超。
苏联后期领导层也深感“轻”工业基础不具备,经济失衡,也想“改革开放”,但因地缘格局,美国为首的西方并不接受他的开放与融入,同时由于苏联解体,失去中央集权后盾,并没能完成“补课”,因而衰落。
2. 第三世界国家“弯道超车”皆是失败,几乎没有成功案例。以阿根廷为例,18世纪末到19世纪初,阿根廷利用优越的自然环境发展了发达的畜牧业和种植业。在20世纪30年代经济危机来临时,阿根廷试图通过发展工业摆脱困境,大力扶植国企发展水泥、电力、冶金等重工业,试图从农业直接进入重工业,但这并没有让阿根廷摆脱经济危机,反而导致了民粹主义的泛滥,最终激起军事政变,弯道超车失败。其他第三世界国家也类似,“大跃进”式弯道超车几乎都以失败告终。即使如相对发达的韩国,从第一次产业革命直接超车至第三、第四次产业革命,小马拉大车看似辉煌,但此类头重脚轻的经济体经不起任何危机冲击。1997年韩国在亚洲金融风暴中几乎破产,30个大财阀企业中有16家惨淡退出市场,25家大型银行中的16家沉寂消失在历史舞台上。全社会大量失业、中产阶层没落,韩国经济遭受史上最严重打击,其影响至今仍未能完全消除。
3. 或可成功的小国案例:越南模式。越南正严格复制中国改革开放道路,前景较大概率成功。经济体制改革以来,越南从劳动力密集的纺织工业起步,经济得到了长足的进步和发展。2017年GDP总值达到2276亿美元,经济总量已和葡萄牙相仿。纺织品服装、鞋类、消费电子产品等占全国出口总额的60%以上。随着中国劳动力成本的不断升高,越南凭借其较为廉价的劳动力,有可能成为新的小“世界工厂”。
(七)从产业革命看GDP失真与研发经济的重要性
研究宏观经济规律的感受是,GDP、GNP只是统计数字,近年来越来越失真,比如俄罗斯GDP尚不如广东省;中国的钢铁、水泥、高铁、电力、化肥等都占了世界一半以上,几百项第一,但中国的GDP不是第一。这说明GDP数字失真了,其中除了汇率、统计科目的失真,还有更深层的产业与科技原因。
1. 一、二、三产业划分已过时
① 一、二、三产业统计在GDP中的比重,更多反映的是工业革命时期的宏观经济。经过多轮的工业化改造,农业中包含了大量的工厂化、流水线农业、牧业,也包括大量观光农业以及新兴的田园综合体,它们是什么“业”呢?比如内蒙古的羊肉成本高于从德国进口的羊肉,因为内蒙古是传统畜牧,而德国是现代(或叫科技工业型)畜牧。
② 一、二、三产业统计中,无法显示科技与产业先进度。俄罗斯的GDP再低,也是能研发飞船、制造各类飞机的国家,飞船工业的GDP数字与制鞋、制衣不是同等维度的。
2.投资+消费+进出口同样不能反映产业质量要素与经济效率。所谓挖个坑再填是二次GDP。同样,凯恩斯主义只能风行于二战前后,在科技进步、产业升级影响下,低端的投资、低端的出口、经济价值含量越来越低。
3.现代经济应当划分为研发经济、实体经济与服务经济三类。其中,从第三次产业革命开始,以爱迪生实验室、贝尔实验室、Google 阿尔法研究院、德国弗朗霍夫等为代表的研发型经济越来越重要,越来越成为产业升级的核心与发动机。实体经济中,可以按第一、二、三、四、五次产业革命形成的主导产业进行分级,更能有效观察对比、指导高端产业的发展与政策引导。
实施新的GDP修正与产业划分修正,才能指导突出培育科技创新与产业升级,突出加强研发经济的比重。
(一)第一次产业革命与中国周、秦的崛起
在农业革命时期,农业是战略性新兴产业,是国家强盛的根基,有利于农业生产的自然条件、技术、基础设施以及适合农业发展的制度设计,都是农业国家崛起的重要因素。
首先,中国周能够取代商,跟周重点发展当时的战略新兴产业农业密切相关。整部《周易》所讲都是夏朝农业部长“稷”的后人对农业的诠释,“小国周”打败老商业强国“大商”的策略,讲的都是农业产业治天下的制度设计:井田与分封。结合《尚书》、《诗经》看《周易》,这是一部周文王与周公共同写作的农业革命、周取代商崛起的史诗。周易对“鹿”、“猪”,多种农作物以及风、雷、雨、水、泽、土、火等自然要素,天时地利的描述,比比皆是,用心良苦。是对内培养团队(君子)、对外指引策略的史书与教科书。周之后,江山就叫“社稷”。
第二,秦国逐步走向强大也是以农业作为坚实基础。
在秦之前,魏国经历李悝、西门豹、吴起变法,率先崛起。李悝提出“尽地利之教”,大力发展农业,变法奠定了富国强民基础。吴起从魏去楚后,推行的楚国变法也都是效仿李悝之法。魏国整河渠,兴水利,强“武卒”,故能以晋分三国起步,成为战国第一霸。秦国重用商鞅(商鞅本是魏人,封地商,称商君),复制了魏国耕战变法,因而崛起。春秋末期吴王修刊沟,战国魏通黄河,秦国修都江堰、郑国渠,而其他各国都无史载此类巨大的农田基础设施。都江堰、郑国渠各兴田约400万亩,每亩增产可养1人,即800万人,即100万户,这才是大秦崛起、楚汉争霸的战略资产。
第三,从四大文明古国的兴衰来看,也能发现农业规模的重要性。同时兴盛的四大文明古国,为什么只有中国文明5000多年一直延续?为何只有中国能“大一统”,根本答案只有一个:大规模农业基础设施。
1. 四大文明只剩中华的农业原因:秦朝统一六国后修筑的长城,成为中国农牧业的分界线或“围墙”,避免了牧业文化区对农业文化区的冲击,也让长城以内的农业文化区一系列基础设施得以保留和发展。黄河、都江堰、郑国渠、京杭大运河等各年代修筑的重大农业基础设施,虽然历经数百年或数千年,从未遭受重大毁坏。而古埃及的尼罗河、古巴比伦的两河流域,古印度恒河流域恰恰缺乏“长城”的保护与分割,辉煌一时的农业文明,随着灌溉系统没落,被战火反复摧毁,一蹶不振,成为历史。以古巴比伦为例,古巴比伦先亡于波斯,再亡于阿拉伯,最后在1258年被蒙古人彻底破坏灌溉系统。
2. “大一统”的根基:农业基础设施的完备奠定了农业的发展,而农业是王朝发展的决定要素,王朝实现大一统的基础是农业区的大一统,非农业区如东北、西北、河西走廊、西南、东海沿海地区始终有得有失。秦王嬴政修长城,通灵渠,通秦淮。隋炀帝杨广打通大运河,正是中国农业文明延续与一统的根基,真正的“大一统”始终在长城以内,长江、黄河、大运河的流淌范围内。
3. 古代战争:游牧民族从未战胜过中原文明,包括军事。
农耕文化先进于游牧文化,能提供更为稳定和丰富的生活物资来源,能够规模制造更多的手工产品,包括秦箭唐刀明炮等武器。中国历史上无论是周朝时期的西戎,秦汉时期的匈奴、鲜卑,北魏时期的柔然,隋唐时期的突厥、回纥,宋朝时期的契丹、女真,明朝时期的蒙古、女真,还是清朝时期的喀尔喀、准噶尔,游牧民族和农耕民族曾发生过多次的冲突与战争,但游牧文化都未能战胜农耕文化,甚至被农耕文化所同化。所谓“草原帝国”“游牧可汗”,相对于大规模先进的农耕文明,都是伪命题。
秦始皇建长城后,特别是大运河修通,华夏文明表面败于游牧民族只有元朝一次。研究蒙古军史的学者普遍过度关注于骑射,忽略了无敌蒙古军团的构成正是蒙古军队+中原产业。正是南宋失策的联蒙灭金,将中原拱手让于蒙古,蒙古人合并了中原的人力、财力、武力、器械,才能无敌。建立元朝的忽必烈在内部争汗的战斗中,所依仗的主力正是中原汉军,正是中原世候汉军打败了阿里不哥等其他大汗的纯蒙古军主力,才有了忽必烈汗。南下灭宋的元军主力仍是中原汉军、中原汉人舰队。可以说元灭南宋,无非是忽必烈统治的中原统一了江南割据政权。无非是复制了晋灭吴,隋灭陈,宋灭南唐。努尔哈赤在后金实行“八旗军制”“牛录制”“满汉分治”之后,建立起农业基础,才能满汉合流,趁乱轻取天下。所谓满清入关,也是满汉合流,以80万北方汉军为主力的大一统农业区统一战争。大清占据农业区后,面对沙俄东进,反而逐步放弃了通古斯发源地,后退了满洲旧地。与周室灭商占商后开发中原移都洛阳是同样的中原逻辑。
(二)第二次产业革命与英国的崛起
17世纪的荷兰似乎具备比英国在18世纪工业革命时更为优越的几乎所有的社会、经济、政治条件,但是第二次产业革命为什么没有发生在1566年即完成第一次资产阶级革命建立共和国,政治制度更加开明、金融制度更加完善的荷兰?
一方面是因为荷兰在进行海外扩张完成原始积累富甲天下后,没有将多余资本用于纺织工业积累,而是投向围海造地及渔业,毕竟荷兰当时只有150万人口;另一方面是英国具备当时棉纺织业大规模生产的所有条件。一是拥有产业革命的生产技术,英国率先发明了“珍妮纺纱机”,它的出现极大提高棉纺工业生产效率;二是具备一定体量的市场规模和人口,当时英国和全球人口分别达到1000万和10亿规模,只有能大规模机械生产的棉布才可满足人类穿衣需求,反之需要手工制作的丝绸和麻布则不行;三是具备保证产业革命发生的基础条件,荷兰执政兼任英国国王:1688“光荣革命”是英国工业革命的转折点,也是英荷国运的转折点,同时也是英荷谁完成工业革命的转折点。威廉三世是个荷兰爱国主义者,他武力抢占王位,从荷兰向英国大量移民(等同于殖民),从荷兰向英国引入大量资本(也可叫剥削),从荷兰带来军队教官,甚至宫廷卫队等。英国人叫他“征服者”,“荷兰人的王、英国人的执政”。
在1688年之前的1566年,荷兰军队率先完成了历史上第一次资产阶级革命——“尼德兰革命”,建立了资产阶级共和国。威廉三世的爷爷,成为荷兰国父(最高执政官)。荷兰共和国打败了西班牙强权,在东印度、南北美,建立了“公司+航线+贸易+殖民地”模式,是第一个充分发展殖民制度的国家。荷兰控制了70%的贸易,比英国大一倍。垄断了金融业,直到18世纪荷兰仍然是英国债权人。
克伦威尔出于贸易和财富的目的,发动了三次“英荷战争”,最后一次在名将米歇尔带领下,荷兰舰队不仅打败了英法舰队,还发明了海军陆战队,登陆伦敦。正是由于荷兰敌人查理二世之后英国宗教内乱,给了荷兰执政威廉三世机会(时任奥兰治亲王、荷兰执政),使得荷兰执政得以带着海军陆战队夺得英国王位。也正是他一手托两家——“英荷同体”,将荷兰1566年资产阶级革命成果,包括造船业舰队、陆军制度、资本与金融制度、贸易航线与殖民地模式引进复制到人口更多、国土更大的英国,催生了英国工业革命(第二次产业革命)。他的历史作用非常类似于周商合并时的周公。
军事上,威廉三世通过英荷协议,将英荷联队中英国舰队的比例定为60%,并由荷兰资本贷款给英国大造舰船,让原本弱于荷兰的英国海军数年后成为世界第一。他同时引入了荷兰军官团,彻底改造了原本微不足道的英国陆军,建立了新式7万陆军。他发动并打赢了“西班牙王位战争”(1702-1713年)、第二次英法百年战争(1689-1815年),大败西班牙和法国。他死之前于1702年10月“维哥湾海战”,消灭西班牙与法国主力,从此英国才控制了三角航线和东印度航线,接手荷兰控制了贸易。同样,也是威廉三世本人将英荷东印度公司划分了贸易领域:英国在印度发展棉纺,荷兰在东南亚发展香料。20年后,英东印度公司棉纺利润即超过荷兰公司的香料。他甚至安排了从荷兰给英东印度公司大量股本。也是威廉于1694年用荷兰模式和资本,改革了英国财政和金融制度,包括发行公债、成立英格兰银行、成立皇家铸币厂、建立伦敦证券交易所。如果没有威廉三世的文韬武略,没有从荷兰复制引入技术、资本和金融制度,就没有英国的第二次产业革命。正如丘吉尔所说“在个人本领、能力与治国才能上很可能无人能超越他”。
(三)第三次产业革命与德国、美国、苏联的崛起
德国、美国、苏联能强势崛起,还是因为具备了产业革命发生的必要条件。首先,德国和美国拥有电气革命发生的产业基础设施:一是电气技术的率先大规模应用于生产。第三次产业革命的本质是电气革命,最显著的表现是电气应用。虽然是英国的科学家法拉第最先发现了电磁感应现象,但是最早将这一科学技术应用于生产的却是德国发明家西门子和美国发明家爱迪生。正是以他们为代表的一批科学家所发明的发电机、输电设备等产品将德国和美国率先带入电气化时代。
二是大力依托和发展煤炭、钢铁、公路铁路等资源及交通基础设施。以德国为例,在俾斯麦政策指导下,德国全境竞相修筑铁路,对煤炭、铁轨、机车、车厢等产生了巨大需求,有力地推动了采煤、冶金、机器制造等一系列重工业部门的扩建。其中,德国鲁尔区以煤炭、钢铁为基础,大力发展经济,在短时期内成为欧洲最重要的工业基地。而美国在西进运动中,大力加强铁路、公路、电站等公共基础设施的投资,其中以铁路的发展最为突出,铁路的投资建设不但为美国工业的发展提供了广阔的市场,而且铁路的发展通过后向联系又带动了钢铁、机械和煤炭产业的发展。同时,美国政府通过1861年《加利福尼亚法案》、1862年《太平洋铁路法案》授权铁路的建设,政府赠予土地用于铁轨铺设,大大加速了铁路的快速扩张。通过铁路、公路、发电厂等基础设施的投资,不仅为德美两国提供广阔市场,而且拉动了钢铁、汽车制造等产业发展,为后来两国经济腾飞奠定坚实基础。
三是拥有统一市场、产业人口规模和产业资本。德国通过普法战争,实现了国家统一,促进了德国统一市场的形成。同时,以普鲁士为首的多数邦国逐步实行农奴制改革,德国封建农民逐渐转变成了自由劳动力,获得了产业革命所需要的大量工业人口;同时,德国贵族将这笔巨款赎金逐渐投资于工业生产,转化为产业资本。最后,俾斯麦执政时期的德国是当时世界上第一个实施社会保障制度的国家,在一定程度上改善产业工人的生活条件,延长了工人劳动寿命,满足德国工业革命发展对劳动力不断增长的需求。类似的,美国一方面通过向西开发抢占印第安人空间,另一方面则通过南北战争摧毁了南方封建庄园经济,废除了奴隶制,为美国产业革命的开展提供了大量产业人口和生产资本,同时也为工业品打开了国内市场,促进美国统一市场加速形成。到一战爆发前的1913年,美国、德国、苏联、日本的人口规模分别为9700万、6600万、1.75亿、5300万,远远超过了英国、法国的4600万、4000万。充分说明4000万人口级别以上的英法,特别是在民主制的发展中,在新一轮产业革命竞争中被5000万-1亿人口级别的德、美、苏、日甩下了。

四是政府出资大力发展教育科学事业、极大推动电气革命发展进程。以美国为例,美国本身不具备英、德等国家悠久的科学传统,几乎白手起家。1850年美国北部及西部诸州已经实行免费的初等教育和中等教育。19世纪晚期,美国开始建立全世界独一无二的全民免费教育体系。1860年之后的半个世纪,美国中小学在校学生数量由570万人增加到1800万人。1870-1916年,美国取得学士及以上学位的人数从9300人增至49800人,教育经费从6千万上升到6亿美元,1862年“英里尔法案”划拨出国有土地在各州建立理工和农学院,许多工业技术学校和工艺学校也在电气革命时期建立起来。正因为这些举措,为美国的电气工业革命提供了大量产业技术、专业工程人才保障。美国推动科技创新,重视科研转化、理工类应用技术与实验技术,建立了大量工业研究所,并拨款在各州大学建立应用技术研究中心。而中国工业化阶段理工类院校模式与其说是学苏联不如说是源自美国。
相对于德国和美国,苏联的快速崛起主要源于两个方面:
一是大规模获得德国、美国技术转移。德国为了突破凡尔赛条约的限制,将很多军事工业和武器研发试验搬到了苏联,让苏联的重工业和军工技术得到飞跃式的发展。一战后,苏俄被西方封锁,德国也被英法限制军备,列宁和斯大林迅速与德国结盟找到合作点。德国将国防工业项目搬到苏联,双方合作包括:火炮、坦克、舰船、飞机等。德国正是通过“技术转移+教官+贷款”,帮助苏俄建立了国防工业。仅仅1930-1933年,苏联就从德国进口了23亿马克设备,比如德国将全套E-Ⅰ级潜艇的图纸送给苏俄,打造了潜艇部队。二战元凶格林元帅也是苏俄航校的教官,苏俄主要的炮弹厂由德国克虏伯协助建造。
此外,美国资本家为了获取利润向苏联进行大规模技术转移和贷款、投资。美国对苏俄的帮助,既包括资本、设备,还包括先进的工业设计。著名德裔美国人阿尔伯特·卡恩是美国工业建筑与规划先驱,既是“美国现代工厂之父”,也可以说是“俄国现代工厂之父”。正是他设计了福特汽车厂。也是他总共为苏俄设计了521个工厂,并训练了上千名工程师。没有阿尔伯特·卡恩就没有苏联“一五”、“二五”计划。由卡恩设计、美国厂商提供设备的工厂,几乎覆盖了俄国所有重工业行业。比如军舰、坦克、拖拉机、钢铁、炼油、无线电、轴承、汽车、火药等。通用电气、美国无线电公司、通用及福特汽车、杜邦等都积极投身其中,也赚的盆满钵满。
二是通过大量剥削农民财富,形成快速资本积累,从农业国向工业国迈进,直接建立第三次产业革命基地,用于发展重工业。例如,苏联通过苏维埃革命、兴办农业合作社等方式,大肆剥削农民利益,获得原始资源来发展重工业,只用了短短三十年就完成了西方需要上百年工业化的道路。中国改革开放前的发展历程和苏联十分相似,通过土地革命、大办人民公社、反右派等群众运动,积累必要大量原始资本发展重工业。总之,中国复制了苏联的模式,毛泽东和斯大林的做法从历史上看几乎如出一辙。但是中苏的分岔点又有两次。一次是毛泽东通过大革命向官僚阶层要资本发展“两弹一星”等国防科技工业,而苏联则保留维护了官僚特权阶层。另一次是在邓小平改革开放政策下,通过大规模引入美国、日本等国先进技术,从纺织业为代表的轻工业入手,补上了第二次产业革命的根基。而苏联直到解体也没有补上这一课。这是国运分野的国策之始。
(四)第四次产业革命与美国、中国的崛起
美国从独立到现在仅仅走过了二百多年的历史,可是它却在经济、军事、科技等领域取得了无人撼动的地位,成为当今世界的唯一超级大国。特别是第四次产业革命发生以来,美国引领了信息产业的变革,以IBM、微软、思科、苹果、谷歌、FACEBOOK等为代表的伟大企业先后崛起。而中国则依靠改革开放和巨大市场规模,大量引入美国先进技术,实现了信息通讯领域的跨越式发展,诞生了像阿里巴巴、腾讯、联想、华为等一批世界级互联网和信息科技企业。探究中美两国在第四次产业革命中崛起的深层次原因主要包括:一是两国都具备发展信息产业的完整基础设施要素(互联网、光纤、手机、卫星)。以中国为例,中国目前光纤宽带占比超8成,全球最高,4G普及率高出全球均值一倍多。截至2017年底中国光缆线路总长度3406万公里,光纤端口达到6亿个,光纤用户达到2.6亿户,是全球光纤宽带用户最多的国家。中国的手机终端用户也达到7.6亿,也位居全球第一。同时,中国已经取代美国成为世界上拥有超级计算机数量最多的国家。中国目前拥有202个全球最高性能计算机。相比之下美国只有143个,排名第二位。日本拥有35个超级计算机位列第三,德国有20个排名第四。此外,世界上拥有全球通信导航网络的国家目前也只有中国、美国和俄罗斯。
二是中国和美国拥有信息产业革命爆发的前提条件:相当规模的城镇化人口数量及相当体量的二、三产业规模。截至2017年底,中国、美国、印度的人口分别是13.8亿、3.3亿、13.3亿,大大超其他潜在竞争国家。其中,2017年中国和美国的城镇人口分别为7.8亿、2.8亿,在世界上名列前茅,这为信息化工业的到来奠定了人口规模基础。同时,中国和美国二三产业规模体量也极为庞大,中国制造业规模已经位居世界第一,服务业规模也不断上升,其中2017年服务贸易总额达到6575亿美元,位居世界第二,仅次于美国。同时,世界上完整完成一、二、三、四次产业革命的国家也只有中国和美国。
三是美国政府最早推动信息基础设施的建设,引领了产业的变革。在上世纪80年代到90年代初期,在美国军方的大力倡导下,克林顿政府积极推动计算机、互联网技术进步和国家信息基础设施建设,即实施“信息高速公路”战略、“因特网-II”、“下一代互联网”等国家战略计划,这为美国带来了巨大的社会和经济效益,它使美国在迅速普及以电子计算为特征的基础上,率先进入到以计算机与通讯相结合的第四次产业革命中。同时,美国在IT、生物医药等领域拥有大量的科学家、工程师等研发人员,这也为美国的快速崛起提供了保障。
四是在邓小平、江泽民、胡锦涛等三代领导人的带领下中国抓住了40年宝贵战略发展时期。期间,中国利用美国围堵俄罗斯和反恐战争背景下需要与中国联盟的蜜月窗口期,大力从美国引进(几乎是复制)信息产业革命的最新技术和成果,同时从德国和日本引入第三次产业革命(电气制造、重化工业等)先进技术,实现了中国经济腾飞的奇迹。正是基于以上四点因素,信息革命的时代具备崛起条件的国家自然只剩中国和美国。

(五)国家制度集合力与强国崛起
从历次技术革命后世界各国的国运起伏中我们可以观察到,技术革命后的产业转型期一国是否具有强健的“制度集合力”,是产业革命能否顺利推进的必要条件,也是产业革命能否撬动大国崛起的重要条件。
1. “周英王道”的制度集合力
在农业技术革命时期的中国周王朝和第一次工业革命后和殖民扩张时期的英国都表现出较强的制度集合力:对内“集权”、对外“封建”,在殖民统治范围内不搞拿破仑法典式的“移风易俗”而就地取法“入乡随俗”。在内部,周王朝根据宗法制建立了周天子集权的贵族等级体系;对外,周天子任命掌握先进农业生产技术和知识的王室贵族成员担任诸侯,推行周礼的同时尊重各诸侯国当地传统习俗。同样,殖民扩张时期的英国,也是对内采取君主立宪,贵族统治,对殖民地采取“分封式”管理,使各殖民地建立起与母国相似的法律和贸易体系,从而建立起推动产业化的大规模生产和市场需求体系。
2. 秦汉、德日俄美等国“霸道”的制度集合力
纵观世界历史,技术革命与产业转型时期几乎不存在真正自由市场经济制度。历次产业革命中的代表国家,除美国联邦制外,其余几乎100%是集权、反民主甚至是专治的统治。第一次技术革命时期,中国封建帝制初期的秦汉王朝对内施行中央集权,对全国范围内的物力、人力资源进行调配,确保大型水利、国防工程的实施。第二次产业革命发生在君主立宪制下贵族专制、妇女甚至无选举权的英国,而没有发生在率先建立民主共和体制并选举首相且资本实力更雄厚的荷兰。这很大程度上缘于没能复辟当上荷兰国王的奥兰治亲王借1688年光荣革命之机,率一万荷兰海军陆战队登陆伦敦,当上了英国国王“威廉三世”,并机缘巧合地召集英荷舰队,打败了西班牙法国,控制了“三角航线”与东印度航线,引入了荷兰资本、人才制度,促成了英国工业革命。第三次产业革命中,德意志帝国铁血宰相俾斯麦首先是在绝对帝制的德皇支持下,专权地建立了与电气重化工业产业模式相匹配的社会保障制度,才能“铁血”地迅速将第三次技术革命的成果转化为产业和国力。德皇威廉二世名言“朕的意志是最高法律”。独相俾斯麦则反对建立内阁,由他直接任命各部负责人(国务秘书)。苏联也是在斯大林集权统治下全力发展代表第三次技术革命的电力、钢铁、化工、军工等重工业,实现产业转型。第四次技术革命中,即便是联邦制下的美国,也集权化地整合军工联合体的技术和产业优势实现了登月等一系列重大突破,催生了一大批现代新型科技产业,计算机、卫星网、互联网等都是倾举国之力军转民衍生的产物。
3. 人类“民主”规律。
二战以后尤其是冷战结束后,西方国家一直将民主、自由、博爱等“普世价值”作为人类政治体制最合理的形态。但研读世界历史可以发现在技术革命后的产业转型关键时期,集权和“反民主”制度往往是主流;而真正“民主”的制度一般在技术革命间隙的长期稳定状态中存在。第一次技术革命之前的游牧社会、渔猎社会和贸易小国,如中国上古时代和西方古希腊城邦国家大都采取以选举为特征的民主共和体制。《礼记》书,“大道行也,天下为公,选贤与能,讲信修睦”,讲的是大禹之前部落共选的原始民主与禅让制。游牧民族蒙古在《大礼撒》法典里明文记载了原始选举制。希腊城邦(其实规模类似于我国的一个镇)当然也能召集人数不多的全体男子开会民主决策。即便经过几千年封建专制熏陶的华人农民,1777年在南洋婆罗洲(加里曼丹)也建立了亚洲第一个民选总统制共和国“兰芳”,共选举了12任总统(后为荷兰所灭)。“兰芳”的民主基础是岛国贸易。中国作为第一次农业技术革命后存续时间最长的农业国,开国于周,秦汉走向集权乃至暴政。最“民主”的中产阶级知识分子,最享有自由政治权利的时代,是农业产业稳定期的宋代。明代加强了专政,同时也扩大了“内阁制”,甚至出现了30年不上朝的“虚君”万历。第二次技术革命时期,制度集合力较强的君主立宪制国家英国和封建帝制下的法国迅速完成技术革命后的产业转型。而到了第三次技术革命时期,制度集合力较强的德意志、日本和美国抓住了机遇,把已经“民主”化的英国和大革命后的法国甩在身后。法国历史上最自豪的时期恰是拿破仑的皇帝集权统治与第二次技术革命重叠的时期,拿破仑之后的法国始终摆脱不了西方二流强国的身份。中国改革开放30年内完成了资本主义国家两百多年的工业化历程,靠的也是有效的激励机制和社会管理制度,而政治和金融制度更加“民主自由”和“优越”,且承接了欧洲工业革命成果的拉丁美洲,资源更加丰富的非洲,到如今都仍没能全面实现工业化,关键因素也是欠缺制度集合力。第四次产业革命时期,日本“失去的30年”也是在被强迫“民主”下不断更换首相的三十年。
4. “普世价值”的曙光。以生命科技和人工智能为代表的第五次技术革命或许能为人类真正带来“自由、民主、博爱”。大数据和人工智能技术有可能解决困扰人类社会千百年的信息对称问题:区块链技术已经使去中心化的金融体系成为可能;生命科技的飞速发展正在使人类逐步实现摆脱疾病和死亡的愿望;将人工智能的深度学习能力与机械力量相结合的智能制造等,有望彻底消灭人类社会中的剥削、压迫和奴役,为人类打造一个真正的“自由、民主、博爱”社会。
(六)产业革命、地缘格局与强国崛起
产业革命是强国之主要因素,地缘格局与文明冲突也同样影响着国家兴衰和民族命运。纵观世界历史,大陆国家处四战之地,相对边缘国(包括岛国)地缘不利,强国崛起之路往往不易。古今中外,率先在发展新兴产业中崛起成为强国,又在争霸中失败的典型国家如战国时期的魏国、冷战时期的苏联,都是因为大陆地缘劣势而失败。
优越的地缘格局为战国时期秦统一六国提供了有利条件。战国初期,收益于李俚变法提出的“尽地利之教”及“耕战”思想,魏国率先崛起,成为战国第一强国。但魏身处四战之地,难以发展,最终由盛转衰。后来,秦国通过商鞅变法成为战国七雄之首;楚国也通过吴起变法实现经济的迅速增长。为遏制秦国发展,以楚国为首的关中六国先后发动了六次合纵抗秦,但由于立场不坚定,在秦国连横外交的反击下均以失败告终。今天再看“秦国崛起”,除了拥有关中和巴蜀两个富饶的农业区、经济实力强大外,位于进可攻、退可守的四塞之地,西侧弱小的游牧民族奠定后方稳定,东侧赵韩魏三国彼此不和,优越的地缘优势也是其在战国七雄博弈中胜出的有利条件。最终争夺天下的正是地处边缘又完成了耕战变法的秦与楚。
地缘环境与地缘战略失误是德国一战失败的重要原因。第三次产业革命使德国成为20世纪初的世界第二大工业强国,综合国力远胜英、法、俄等周边国家。但“一战”和“二战”中,德国均以失败告终,这与地缘环境不无关系。一方面,德国地处中欧,东西南三面均被其他欧洲国家制衡和牵绊,容易面临周边国家的联合包围攻击,地缘环境处于劣势;另一方面,从地缘战略来看,一战时德国选择与同样处于中欧内陆的奥匈帝国结盟的,并陷入英法两大边缘国以及陆地大国俄罗斯的东西战略合围中,加上海权强国美国的参与,德国最终失败。一战德国凭产业升级的国力东西两线作战,东线战胜俄国并资助触发苏维埃革命。西线力战英法联军几乎获胜。功败垂成的转折变量是美国的150万陆军于1918年参战挽救了法军。美国海军也参战救了英国。美国参战并非偶然而是必然。潜艇攻击与策反墨西哥的电报只是借口。在美国的所谓中立期,共向英法各提供了约40亿美元贷款(美国正是通过一战由60亿债务国变成100亿债权国),债权已将利益绑定,岂能不救英法。
地缘格局“内忧外患”,也是苏联解体的原因之一。苏联继“十月革命”后成为欧洲第一强国,“二战”结束后更是成为世界上唯一能与美国抗衡的超级大国。但是从20世纪70年代开始,苏联迅速走向衰落,并在1991年轰然倒塌。究其原因,一是内部协同方面,加盟共和国之间没能经受住危机考验,本应“共甘共苦”的各国开始后悔向邻居施舍面包而以求自保;二是外部地缘关系方面,美国的冷战制裁,中国、南斯拉夫等社会主义国家的“自立”,大大削弱了苏联的凝聚力。用普京的话说,苏联解体是20世纪最大的地缘政治灾难。
中国在当今世界地缘格局中也处于类似魏、德、俄的地缘劣势位置,破局只有两条路:一是南面以东南亚为“一带一路”最重要腹地,类似格局如《周易》中屡屡提出的“西南得朋”,及秦国南向巴蜀,及俾斯麦打通柏林—巴格达—伊斯坦布尔铁路走廊。二是反向英荷东印航线,向西与欧亚大陆岛南线打通,包括与众英联邦国家打通。
(一)第五次科技与产业革命正在发生
前四次科技与产业革命满足了人类从吃饱、穿暖、住行电气化到社交网络化的物质层面需求,以生命科技与智能科技为支柱的第五次科技与产业革命则是满足人类更高层次需求——“有尊严的生存与发展”。
第五次科技与产业革命将是科学革命、技术革命和产业革命三大革命的交叉融合。这是一次“完整意义”的复合型科技与产业革命,明显区别于前四次科技产业革命。从科学角度看,第五次科技与产业革命将是一次“新生物学革命”;从技术角度看,将是一次“创生和再生革命”;从产业角度看,将是一次“仿生和再生革命”;从文明角度看,将是一次“再生和永生革命”。第五次科技与产业革命是一次改变人类自身的科技革命,将彻底改变人类的生活观念和生活模式,从学习、工作、家庭到寿命等。如果它的预期目标能够实现,人类文明将进入“再生时代”。前四次科技与产业革命彻底改变了人类的思想观念、生活方式、生产方式、世界格局和许多国家的命运。第五次科技与产业革命蕴含着巨大的经济利益和社会利益,其影响将超过前四次科技与产业革命。相关研究表明,从现在到2040年前后,将是第五次科技与产业革命孕育发展的关键时期,正在带来世界发展格局的深刻变化。
(二)为什么主角是美国和中国
一方面,完整的经历历次产业革命形成了美国、中国较为完备的产业体系,不仅是终端产品能量化生产,连中间产品和生产工具都能量化生产,有利于形成良性产业循环。世界主要国家中国、美国、日本、英国、德国等国家都完成了第一次产业革命,但是有的错过了第二次产业革命,如美国、日本、德国;有的错过了第三次产业革命,如英国。对于今天仍在继续的第四次产业革命,美国和中国因为具备较为完备的信息产业基础设施、相当规模的市场需求及相当体量的二、三产业规模等因素,成为真正主角。

另一方面,美国和中国在第四次产业革命中积累了全世界最为完备的基础设施,有利于第五次产业革命的发生。
当前正在孕育兴起的第五次科技与产业革命必须在累积历次科技与产业革命基础设施成果的基础上展开,尤其第四次产业革命打下的信息化基础更加重要,如互联网、光纤、手机、卫星等。尽管如今日本和德国也表现出良好的势头,但因其均欠缺第四次产业革命的积累而使得他们缺乏足够的基础和实力与中、美抗衡。反观前四次科技与产业革命可以发现,没有任何一个国家能够像中国一样全部完成前四次科技与产业革命并进入到第五次科技与产业革命中,因此,在当今正在兴起的第五次产业革命中,中国和美国因为具有更加完备的基础和条件而成为主角。
(三)中美的实力与较量
可以说,世界第五次产业革命的终极擂台上,只剩下了中美两国,中美之争绝非贸易战,而是科技与产业之战。中国也绝无可能再韬光养晦(否则美国人岂不是傻子),唯有知己知彼,放手一搏。既是第五次产业革命之争,中美的斗争焦点必然围绕信息工业、智能产业与生命产业领域展开,双方攻防也必然会围绕研发能力、转化能力,三大产业基础设施能力、市场规模能力而展开。
1. 实体经济:崛起与弱化的对垒
经济发展的客观规律表明,发达强健的实体经济是一国应对危机、摆脱困境、进军新一轮产业革命的关键。2008 年国际金融危机后,美欧国家之所以至今难以脱身,重要的原因就是实体经济较弱,包括先进制造能力的退化。
美国:长期“经济虚拟化”,挽回实体经济任重道远。从20世纪50年代至今,带动美国经济增长的主要力量发生了根本性的改变。20世纪50~60年代,美国实体经济的核心即“制造业”占美国GDP 的比例为27%~23%,2013年这个比例仅仅为12.1%,制造业就业人数占总就业人数的比例也从20世纪50~60年代的27%~23%下降到2013 年的8.5%。[美]拉娜·弗洛哈尔(Rana Foroohar)在其《制造者与索取者:金融的崛起与美国实体经济的衰落》一书中通过大量的深度报道与案例解析指出:美国现在只有15%的货币进入了实体经济,其他货币均留在金融领域内自我循环;金融业攫取了全美经济利润的25%,却只创造了4%的就业岗位。同时,根据国际货币基金组织发布的2017年世界各国GDP数据显示,2017年,美国高达19.4万亿美元的GDP中,真正由实体经济创造的部分仅仅不到5万亿美元,剩下的14.4万亿美元的GDP中,超过80%以上统统来源于金融市场操纵下的虚拟经济。实体经济在美国经济中的大幅度萎缩被美国经济学界称为“美国经济的去工业化”(麦金农),制造业已经不再是美国经济的支柱。在美国国家经济分析局公布的统计资料中,金融房地产服务业已经成为15大行业中对美国GDP贡献最大的行业,是当代美国经济的支柱产业。美国经济增长的支柱产业已经从实体经济的核心即“制造业”转向虚拟经济的核心即“金融房地产服务业(亦称高端服务业)”。随着基础设施建设成本呈指数不断增加,要重新进入其已经丧失的实体经济领域的成本需付出巨大代价,这将在一定程度上削弱美国在新一轮科技与产业革命竞争中的优势。
中国:“逐鹿”先进制造,实体经济突飞猛进。改革开放以来,中国一直致力于发展以工业制造为核心的实体经济,中国产业政策和经济发展自始至终没有脱离以工业制造为核心的实体经济。尤其是本世纪初加入 WTO 后,中国以制造业为主的实体经济实现了突飞猛进的发展。按照联合国统计数据显示,1995年中国工业规模总量不足 0.4 万亿美元,2013 年则超过 4 万亿美元,中国工业规模增长了 10 倍。由此计算,中国工业占全球比重,从 1995 年的不足 4% 上升到 2013 年的 20%。此外,德国之声网站援引法新社报道指出,美国一项调查报告显示,2010年中国已取代美国成为全球最大工业品生产国。美国市场调查公司IHS的研究称,2010年中国生产的工业品总价值为1.995万亿美元,占全球总量的19.8%,超过美国(1.952万亿美元、19.4%)成为全球第一大工业生产国。短短11年间,中国连续将意大利、法国、英国、德国和日本甩在身后。2015年5月,国务院印发《中国制造2025》,向世界第一强工业国发起冲锋,中国以制造业为核心的实体经济优势势必更加凸显。
2. 基础设施:领先与反超的对决
基础设施驱动历次技术和产业革命。第五次科技与产业革命将在累积前四次产业革命基础设施成果特别是第四次产业革命基础设施成果基础上对人类社会带来难以估量的作用和影响。在第五次产业革命之争中,中美基础设施的实力与较量必然围绕能够满足人类更高层次需求——“有尊严的生存与发展”的智能科技与生命科技领域展开。
智能科技领域:第四次产业革命正在向纵深发展,它所成就的全球信息网络基础设施正加速向高速率、广普及、全覆盖、智能化方向发展,战略地位日益突出。在第五次科技与产业革命中,以5G网络为代表的基础设施是最重要的驱动要素。5G不仅可以加快网速,还能增加容量,因而有助于物联网等产业发展。所有的网联汽车和各种电子设备都能生成海量数据,这可以帮助一个国家在无人驾驶和人工智能等领域取得领先优势,进而在第五次科技与产业革命中赢得领先优势。据路透社伦敦报道,中国目前支持5G通讯的基站数量是美国的10倍多。仅在2017年的3个月里,中国手机基站公司和运营商增设的基站就比美国之前3年所设的还要多。自2015年以来,中国在5G方面的支出超出美国240亿美元,且已建设35万个新的无线基站,而美国建设的则不到3万个。
生命科技领域:生命科技是人类进入生命科技时代的奠基石,无疑也成为大国竞争的重点。在第五次科技与产业革命中,中国以其独特的基础优势成为美国在生命科技领域最大的竞争对手。中国是公认的全球生物技术领导者,是一个生物资源大国,拥有全球10%的生物遗传资源。据不完全统计,中国拥有动植物、微生物约26万种,其中植物3万种、动物20万种、微生物3万种,中国还是一个有着13亿人口的多民族国家,有着其他国家少有的丰富的人类遗传资源。所有这些资源都为中国发展生命科学与生物技术提供了丰富基础材料。相对于世界上许多国家(如美国)来说,这种优势是不可替代的,也是具有独占性的。
3. 研发创新:实力与潜力的比拼
智能科技与生命科技的突破发展离不开研发创新的驱动。研发创新既需要已有的研发实力,也需要高智商的工程师不断推动研发潜力的释放。
研发实力:研发实力建立在高强度的研发投入与发明专利基础之上。一方面,全球前沿研发创新越来越离不开科研基础设施与高端精密设备的大量投入,国家集中力量在研发方面的资金投入是研发创新成果的前提保证。中国在研发投入强度方面日益显示出雄厚的研发实力,并有望赶超美国。据美国国家科学基金会统计显示,2016年美国R&D国内支出达到5103亿美元,位于世界第一;中国R&D国内支出达到2378亿美元,位于第二。2000年至2016年,中国R&D国内支出增长超过20倍,年均复合增速达到21.3%,同期美国R&D国内支出增长不到2倍,年均复合增速仅为4.1%。按照2010年以来中美R&D国内支出的复合增速测算,到2024年前后中国在研发的整体资金投入就将超越美国,成为世界第一。另一方面,根据世界知识产权组织(WIPO)统计,截止2016年底全球共有972万件有效发明专利,从增量角度,2016年各国发明专利申请量排名分别为中国(126万,2005年时中国只有17万)、美国(52万)、日本(46万)、韩国(23万)、德国(18万),而专利授权量排名分别为中国(32万)、日本(29万)、美国(28万)、韩国(12万)、德国(10万)。实际上,世界知识产权组织(WIPO)公布的2016年世界知识产权统计数据显示,从受理专利申请的国家和地区有关数量来看,中国专利申请数量已连续6年世界第一,从2015年起就已超过美、日之和。预计在2025年前后会占到全世界的70~80%。在第五次科技与产业革命擂台上,中国在研发实力上将逐步甩掉其它国家,成为擂台上的一大主角。
研发潜力:对于第五次科技与产业革命的主战场——智能科技与生命科技来说,研发潜力至关重要。研发潜力一方面主要体现为拥有来源稳定且源源不断的工程师。近几年,中国人在工程师自我培育方面加大力度,成效显著,正在与美国相媲美。根据美国国家科学基金会统计,2014年自然科学与工程学学士学位获得人数排名靠前的国家与地区分别为中国(145万)、欧盟8国(57万)、美国(38万)、日本(12万)、韩国(11万),中国已经成为世界第一;而博士学位获得人数的国家与地区排名为欧盟8国(4.92万)、中国(3.18万)、美国(2.98万)、日本(0.59万)、韩国(0.55万),中国的研发创新潜力优势明显,在研发潜力上足以与美国相抗衡。另一方面,研发潜力也需要高智商的人口。英国和美国等专家近年在研究全球人种的智商时发现,东亚人智商在全球最高,欧洲人紧随其后。东亚人成年后大脑容量比白种人平均多1立方英寸。世界上智商最高的国民分布在中国、新加坡、韩国和日本,他们的平均智商高达105。英国阿尔斯特大学名誉教授理查德·林恩在他的新书《智力的人种差异:进化分析》中亦有这样的结论:东亚人智商平均达到105分,全球最高,欧洲人紧随其后,达到100。此外,美国心理学协会去年进行的一次最新调查显示,通过对全球人种的智商(IQ)测试对比发现,各人种的智商值存在差异,最大相差50%,东亚人比美国白人和黑人都要高。虽然,各团队的数据有轻微的差值,但最后的结论还是一致表明东亚人在智力上的确拥有优势,其研发潜力充满无限可能。中国是四大发明的故乡,而非只会模仿山寨的国家,中国人的创造力特别是基于规模的研发潜力会越来越明显。
4. 市场规模:战略破局与“铜墙铁壁”的较量
市场规模是第五次科技与产业革命不可或缺的因素。中国不仅有庞大的国内市场,可以抵御海外市场的波动,还积极拓展海外市场,赢得战略先机。如:面对美国在太平洋筑起的“铜墙铁壁”-跨太平洋伙伴关系协议(TPP),2013年中国战略性地提出“一带一路”倡议,覆盖了全球44亿人口,约占全球总人口的60%,它的朋友圈经济总量有21万亿美元,占全球经济总量的30%,极大地延展了中国市场规模。据统计,从2000-2017年,美国市场规模增长到57564亿美元,增长了74.4%。而中国市场一路狂飙,增长到惊人的54223亿美元,增长了11.5倍,几乎与美国市场并驾齐驱。
5. 成果转化:“三螺旋”与“立体三螺旋”
科技创新成果转移转化是当前世界各国关注的焦点,也是政府、科研机构、企业等各种资源的汇聚点,它反映的是一个国家的创新能力、竞争能力以及综合实力。
美国科技成果转移转化体系根植于“政府-产业-大学”创新三螺旋模型理论,通过强化政府部门、私营企业和大学研究机构的伙伴关系,提高了科技成果转移转化率,增强了美国的创新实力。在三螺旋模型基础上中国探索出更加符合中国发展特色的立体三螺旋理论,即“园区+产业+金融、技术+资本+产业、政府+企业+大学”三个三螺旋多重交织的立体三螺旋模型,来推动中国的科技创新成果转移转化。立体三螺旋模型是对原来“政府+产业+大学”三螺旋的重要升级和发展,将原来一个维度的三螺旋模型上升至多个维度,涉及要素更加多样,各要素之间的互动关系更加深化,其中政府发挥的作用也更加突出和重要,尤其是在体现国家重大战略的重点技术和项目上,例如人工智能、生命科技等领域,技术转移和成果转化的优势更加明显,而由此衍生出的科技成果转化服务方式也更加丰富,必将在未来的全球科技创新竞争中显示出蓬勃的生命力。
通过以上对比分析可知,中美双方在很多领域的实力不相上下,甚至不少领域是中方领先,在此背景下,美方在第五次科技与产业革命竞争中可能采取如下攻防策略:
美方的防守要点:一是严守暂时领先的信息、智能、生命三大领域,在研发能力方面必会严防中国对美的学习复制;二是增强三大领域的研发投入与产业转化能力,鉴于美国政府的财政能力不足,预计将依次大规模削减对外援助、国内福利、军费,而投向研发与新兴产业基础设施;三是扶持民间的三大领域研发与产业能力,包括政府力量协助开拓市场,发挥美国优势的资本金融力量,以“股市”为载体,协助研发及新兴产业上市公司做大做强。
美方的攻击要点:一是破坏中国的三大产业研发力量,包括研究人员交流限制,技术禁运等;二是用各种借口与手段,重点攻击三大产业的中国领军企业;三是为阻止中国发挥政治制度与财政能力,特别是能支持资助研发与新兴产业基础设施的能力,美国必会多种渠道刻意攻击中国政治制度、财政政策、产业政策、企业政策,目标是阻止中国筹集到美国不能筹集的巨量资本投向三大领域;四是重点攻击A股、港股的科技股,特别是研发强、盈利弱的三大产业新兴上市公司的融资能力;五是为阻止中国扩大国际技术集成,扩大市场范围,会通过“建群”与“破群”两手齐下,阻止中国与“一带一路”沿线国家合作。
按此逻辑,中方不难推导出必行之攻防应对策略:一是强化“政制”;二是扩大跨国合作;三是重投研发经济;四是大力兴建新兴产业基础设施,加强三大领域转化能力;五是加强金融对研发及新兴产业支持能力。
6. 特朗普“再工业化”是伪命题
美国产业现状表现为美国经济“虚拟化”虚胖,就业基础缺乏,与第二次、第三次产业革命相关的基础设施老化破败。
正如历次产业革命规律所揭示,特别是第三次产业革命,即电气、重化工业,非常依赖大规模基建与大量资本积累,主要维度是大资本“积累”。已经虚化的美国若要再“重”工业化,必须搞大基建、大投资,必须过“积累”关。根据美国国会预算办公室(CBO)最新报告,目前美国国债占GDP比重为78%,2030年将达100%,到2048年将翻倍为152%,超过1946年二战后的高峰106%。在此背景下,美国政府要推动建立大基建、重工业,可行的资本积累方式只有三条路:
① 学习斯大林、毛泽东,从农业知识阶层、官员阶层那里获取积累,特朗普如真这么做,只会牺牲农业利益,并与知识阶层、官员阶层为敌,即与美国精英阶层为敌,目前看,如今似有此迹象;②学习希特勒,向犹太金融资本开刀(希特勒从犹太人那里搜刮了60-80亿马克,而1939年德国的黄金与外汇储备仅有5-6亿马克);③学习明治维新后的日本,发动战争掠夺,可掠夺的对象只有中、日、德。
特朗普若实行“再工业化”,只有通过①②③三条路才有一线可能,但在当前世界格局下,终是浮萍之沫,只能是“伪命题”。反之,特郎普及后续美国政府在再工业化路线不可行的情况下,必然会加大与中国争夺信息、生命、智能三大未来新兴产业的力度与决心。格局所致,退无可避。
第五次产业革命将是人类最后一次产业革命,以信息工业、人工智能、生物科技为三根支柱的产业革命将彻底颠覆人类社会面貌,无论生活、文化、政治等等。
以5G大数据、区块链为特征的后信息工业技术将打破信息不对称,实现人与信用的数字化,进而颠覆《社会契约论》的上层建筑基础。而以机器人,特别是智能技术与生命技术合流,产生新型“生命”为基点,人类将通过人工生命的劳动而颠覆《资本论》的基础,人类终于可以摆脱剥削奴役,生命科技将大大完善人自身生命体验。
正是基于以上技术与产业,人类才真正可以实现“自由、平等、博爱”,才真正能构建起“人类命运或人类幸福共同体”。
“反者道之动”,从另一个角度,以上科技将实现:①人的永生(包括数字化永生与生命体永生),②人造人(包括克隆人与人工智能人),而①+②=人即“上帝”。人与物质的本质区别是物质永恒而人生有限,人类的组织化、社会化正是从繁殖、哺乳发端,当前人类科技与产业进步将颠覆“人”的限制,真正获得自由。
但是,获得了上帝权力的人类还是人吗,实现永生的人类还需要进步吗,是否会退化?
