
乐鱼app官网登录入口-乐鱼(中国) 禾美首席科学家、诺奖得主Michael Levitt研究结论:疫情将很快结束打印
发布时间:2020-02-03来源:乐鱼app官网登录入口-乐鱼(中国) 禾美


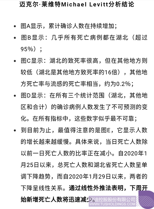
迈克尔·莱维特 Michael Levitt

生物物理学家,美国斯坦福大学结构生物学教授。1947年5月9日出生于南非,毕业于伦敦大学国王学院(BSc,1967)和剑桥大学冈维尔与凯斯学院(PhD,1971)。美国斯坦福医学院癌症研究所Robert W.及Vivian K. Cahill冠名教授。2013年诺贝尔奖化学奖得主。获奖理由为为复杂的化学系统发展了多尺度模型。2017年10月25日,受聘为西北工业大学名誉教授。谷歌公司联合创始人谢尔盖·布林是迈克尔·莱维特教授的学生。
For a few days now, I've been wandering the streets of Tel Aviv imagining you in all the places I've been living with you in China since 2007.
But nothing today seems to be like yesterday. The streets in your cities are deserted, the museums and galleries are locked closed, the malls are empty, the trains are hollow. Clinics are filled with anxiety; hospitals in Wuhan are densely packed in horror.
New Year's holiday and the long-awaited family vacation anticipated all year have become a home curfew and a dejected despair that longs for the medicine, the pigeon that signals the fall in water level and that the end of the plague is approaching.
Western media broadcast what is happening to you from a selfishly focused perspective: how to limit the outbreak of illness outside your borders. How narrow and sad that they never stop the sequence of programs to go beyond the routine, to give you a voice and to send you words of encouragement and solidarity.
It is important to tell you: we look after your health, ask for your peace and support you from anywhere in the world!
As one would appeal to friends in distress, please tell us how can we help you.
Be strong and courageous!
With friendship and hope.
Shoshan and Michael Levitt

迈克尔·莱维特Michael Levitt在乐鱼app官网登录入口-乐鱼(中国) 禾美产品发布会上
2020年1月20日,乐鱼app官网登录入口-乐鱼(中国) 禾美生物科技有限公司完成了A轮融资,将集中用于创新型生物活性肽研发技术管线的开发、清华长三角研究院衰老科学创新实验室建设以及深化基于创新生物活性肽的品牌孵化业务。
